Skip to content

Our Services

Project Management (PM)

We have a strong track record managing projects across Mining, Oil & Gas, Transport, Infrastructure, Power & Energy and Public Works working as either an extension of our client’s team or as an independent project manager. Our experience covers the entire project lifecycle, from studies and design through procurement, construction, commissioning, and handover, successfully delivering diverse projects throughout metropolitan and regional Western Australia.

Our project management services include

We focus on understanding client objectives, collaborating closely with all stakeholders, and providing proactive, value-driven leadership to achieve positive project outcomes

This integrated approach ensures clear objectives, robust decision-making, and effective delivery of project outcomes.

Engineering Management (EM)

We provide comprehensive planning and design management services, supporting projects from early planning and feasibility analysis through to strategic design development and stakeholder engagement. Our expertise includes business case development, client needs assessment, stakeholder liaison, optioneering, and resource allocation to ensure projects are economically, socially, and environmentally viable.

Construction Management (CM)

We deliver comprehensive construction management services, overseeing day-to-day site activities to ensure projects are completed on time and within budget. Our team coordinates closely with contractors, superintendents, and design consultants to resolve site issues promptly and maintain clear information flow, supporting efficient progress and quality outcomes.

Our expertise includes the following:

We prioritise safety and environmental management through tailored HSE plans and rigorous risk controls and implement robust quality assurance processes from pre- mobilisation through to project completion. This integrated approach ensures high standards of workmanship, compliance, and successful project delivery.

Our services include The Following

We offer tailored solutions from early studies through to on-site construction, ensuring robust budget control, schedule management, and performance reporting. We can rapidly deploy skilled project controls professionals, including planners, schedulers, and cost controllers to support your project, driving accuracy, transparency, and successful outcomes at every stage.

Project Services (PS)

We offer a full suite of project controls services across the Infrastructure, Transport, Mining, and Oil & Gas sectors, including estimating, planning and scheduling, cost management, project reporting, change management, and risk management. Our approach is grounded in Total Cost Management (TCM) principles and leverages the latest technologies – such as BIM, PowerBI dashboards, and cloud-based systems – to optimise integration and reporting across all project phases.

 

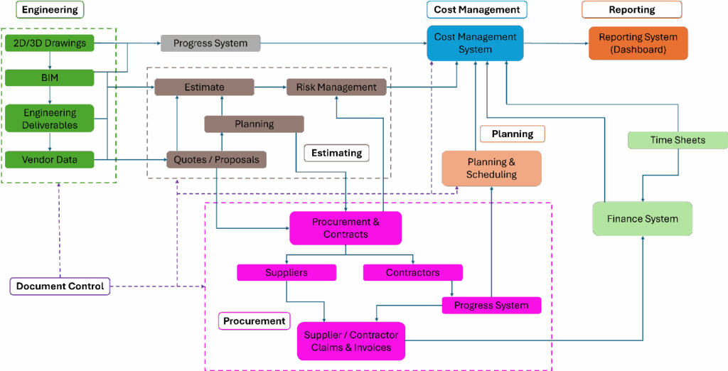
SYSTEM

Empowering projects with a fully integrated management system

Aventro utilises a fully integrated, tailored project management system designed to seamlessly
connect all facets of project delivery. Our system brings together engineering data, including 2D/3D
drawings, BIM models, and vendor information into a central progress platform, ensuring real-time
coordination and visibility across all disciplines. Cost management is driven by a dedicated system that
interfaces directly with planning and scheduling, procurement, and reporting tools, providing robust
budget control and transparent performance tracking.

Procurement and contracts are managed through streamlined workflows that link suppliers, contractors,
and progress systems, while document control ensures the integrity and traceability of all project records.
Advanced reporting dashboards and finance system integration enable timely, data-driven decision
making. By leveraging these interconnected systems, Aventro delivers projects with enhanced
efficiency, risk management, and accountability—supporting our commitment to delivering successful
outcomes for every client